欢迎访问南京市退役军人事务局网站
南京市人民政府网站
|
无障碍阅读
|
手机版
网站首页
机构信息
政府信息公开
互动交流
政务服务
服务信息
概况信息
人事信息
部门文件
公示公告
财政信息
来信办理统计
局长信箱
调查征集
行政权力事项
公共服务
每周精选
服务中心(站)
表格下载
当前位置:
首页
>
南京市行政执法统一公示平台
>
重大执法决定法制审核目录清单
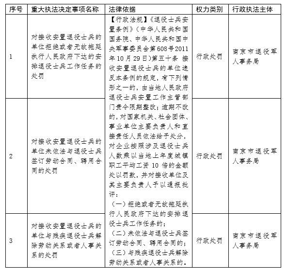
南京市退役军人事务局重大执法决定法制审核目录公示
责任编辑: 文章来源:南京市退役军人事务局 发布时间:2020-11-16 17:05 阅读次数:
显示稿件总访问量
【打印此页】
【关闭窗口】